View fullsize
Unspeakable is a 3rd person horror game that I’m solo developing semi-publicly. It serves as exercise, portfolio piece, and passion project. All written and visual assets displayed here have been generated by me without the use of AI.
Game Pillars establish the why and how of the game, important references for any contributor.
View fullsize
Location Bios are a great way to pin down details that may or may not appear directly in-game, but will influence all departments’ work in creating it. The history, location, industry, demographics and disposition of the place will directly determine its look, sound, character, required function and interactivity, and budgetary demands. A sketch like this informs collaborators on multiple levels.
View fullsize
Presenting character biographies as in-game documents conveys information beyond the text as to how the game should look and feel.
Character mapping establishes core directives for the psychological, emotional and historical behaviors of any given character, in this case the player character and the main protagonist. Pliable references like this allow the identity of the character to grow and be disseminated throughout production.
View fullsize
View fullsize
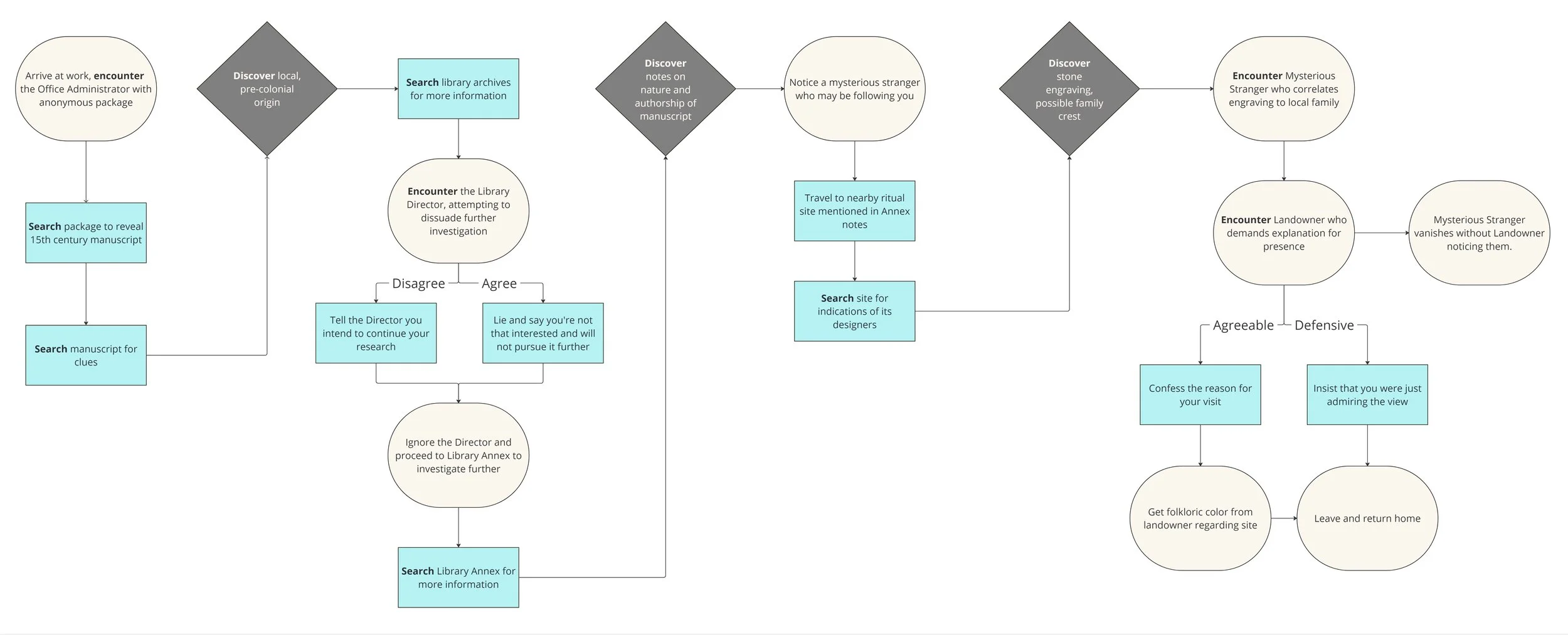
In an attempt to convey information-dense descriptions of the game’s structural, narrative, and atmospheric flow, I’m experimenting with various graphic representations of the story structure.
Quest Design! Flowcharts, outlines, and triggers help flesh out and give life to the game progression.
Quest Flowchart
Quest Outline
Mission Triggers
A sampling of cinematics from points across the narrative, presented chronologically. Integrating dialogue options into these scenes is a possibility to be explored as core gameplay is developed.
A cutscene!
Another cutscene!